QSK-400W-PA ZELFBOUW

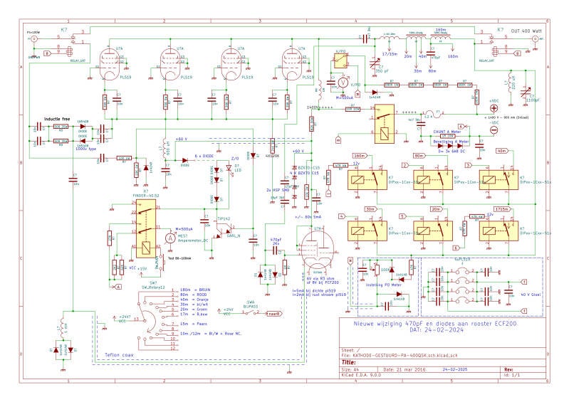
update 25-2-2025

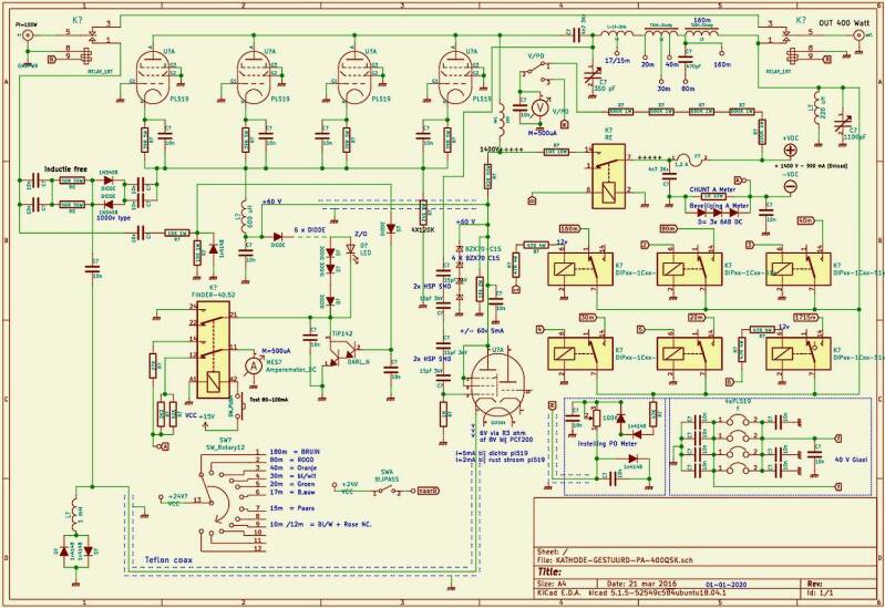
SCHEMA MET 4X PL519

ONTVANGST VERBETERD DOOR NU 2X 15 pF TE GEBRUIKEN AAN PCF200

HIERDOOR WERD DE ROOSTERSTROOM WEL TE GROOT, DIT OPGELOST MET 2 DIODES NAAR MASSA ZIE SCHEMA HIERONDER.

 

NET KLAAR OP VOOR FRONT NA.

HET WERD UITEINDELIJK TOCH NOG KRAP IN DE KAST

HIER TUSSENIN ZIT DE PCF200 OF DE ECF200 VOOR QSK

IK BEN AAN DE ONDERKANT BUITEN DE KAST VERDER

MOETEN GAAN , DE KAST EIGENLIJK TE KLEIN GEKOZEN.

HIERBOVEN INKIJK OP RELAIS DIE DE BANDEN SCHAKELEN

HIERVOOR ZIJN DE RELAIS AANGEPAST.

LINKS DE RELAIS VOOR INSCHAKEL VERTRAGING VOEDING EN RECHTS

ZEKERINGEN WAARONDER DE

RINGKERN TRAFO VAN 230V IN 245V UIT 8A , IS OVERKILL MAAR

GOED IK HAD DEZE KERN EENMAAL ZELF GEWIKKELD, WAS

EEN DEFECTE VARIAC VAN 230V-8A ALLES IS ZELFBOUW, OOK HET DISPLAY.

INTUSSEN RUIM KUNNEN UITTESTEN , DEZE EINDTRAP IS DOOR DE INGANG WEERSTAND

DIE 2 STUKS 50 OHM PARALLEL ROND DE 400 - 500 WATT OUTPUT, GEBRUIK JE HIER EEN

AANPASSING MET EEN FERRIET KERN ZODAT DIE 100W INPUT NIET GEHALVEERD WORD

WAT NU WEL IS, DAN KOMT ER IETS VAN 700-750 W UIT DE BUIZEN KUNNEN DIT MAKKELIJK AAN

MAAR DE LOAD CAP MOEST DAN ZOVEEL VERDRAAID WORDEN DAT IN ONTVANGST NIET GEHEEL MEER

KLOPT ZODAT MET QSK EEN S PUNT MET ONTVANGST VERLIES WAS. DUS MET EEN ANTENNE

RELAIS IS DIT PROBLEEM ER NIET, MAAR IK WILDE PERSE QSK EINDTRAP.

VOOR NA BOUWERS KIJK BIJ DE QRO AFDELING HIER: http://www.pa0fri.com/ VOOR

COMPLETEN BOUW GEGEVENS DUIDELIJKER KAN IK HET NIET UITLEGGEN.

VOOR HET QSK DEEL GEBRUIK IK AAN DE INGANG 2 X DIODE 1000V TYPE ZIE SCHEMA, DIT

SYSTEEM IS MIJN EIGEN IDEE EN WERKT PERFECT, 1000V TYPE DIODE HEEFT ALS REDE LAGE

CAP. DEZE IS ONGEVEER 8 pF. DEZE EINDTRAP WERKT PRIMA, AL VERSCHILLENDE CONTESTEN

MEE GEDAAN OOK CONSTAND PSK,RTTY ENZ OP VOL VERMOGEN TOTAAL GEEN PROBLEEM.

 

Maak jouw eigen website met JouwWeb